你好,我是LMOS。
在之前的课程中,我们学习到了云计算的IaaS、PaaS层的技术。
这节课,让我们一起了解一下分布式微服务和智能SaaS层应用开发技术吧。它们可以帮助你构建出可扩展、可维护更强的应用程序,这对于任何计算机开发人员来说,都是很有价值的。
我们先简单聊聊微服务架构是什么,优缺点有哪些。
微服务架构是一种架构风格,它提倡将单个应用拆分成若干个小的服务,每个服务运行在其独立的进程中,并且通过网络调用来协同工作。每个服务都围绕着特定的业务能力构建,并且通常会使用不同的技术栈来实现。
这种架构风格有利于维护和开发,因为每个服务都相对较小,团队可以独立开发和部署。同时,微服务架构也支持快速迭代和持续交付,因为单个服务的变更不会影响整个系统的稳定性。
微服务架构当然也不是银弹,它也有自己的优点和缺点,为了方便理解,我整理了一张表格来帮你做对比。-

接下来,我们看看微服务架构中有哪些关键要素。后面是简化版的微服务架构图。

从图中我们可以看出,微服务架构的核心要素包括五个部分。
第一部分是服务注册与发现,微服务架构中的服务需要使用服务注册中心进行注册和发现,使得服务之间能够互相调用。
第二部分是负载均衡。在微服务架构中,负载均衡组件会将请求按照一定规则,转发到不同的服务实例上,从而提高系统的吞吐量和可用性。
第三部分是服务调用。微服务架构中的服务之间通常使用远程过程调用(RPC)或者 HTTP 接口来进行通信。
第四部分是服务熔断和降级。在微服务架构中,服务之间的依赖关系非常复杂,为了防止出现故障扩散并保证系统可用性,我们需要使用服务熔断和降级机制来保护服务。
最后还有第五部分,监控和日志。在微服务架构中,需要对每个服务的性能和故障情况进行监控和记录,以便及时发现和解决问题。
这里我也列出了微服务架构的其他要素,你可以参考后面的表格。-

看完上面构成微服务的关键要素之后,不知道你会不会发出感叹——这么多组件,我要是一个一个实现一遍,那需要花多长时间啊!
其实不用慌,目前业界已经有了很多优秀的开源实践了,基于Spring Cloud框架的Spring Cloud Alibaba就是最佳实践之一,接下来我们就来简单了解一下这个框架。
Spring Cloud Alibaba是一个基于Spring Cloud实现的分布式微服务框架,它整合了阿里巴巴的中间件产品,并提供了与Spring Cloud相似的编程模型和开发体验。Spring Cloud Alibaba的架构基于Spring Cloud实现,主要组件可以参考后面的表格。-

Spring Cloud Alibaba的开发模型基于Spring Cloud的注解驱动开发,使用者通过在代码中使用注解的方式,即可使用这些组件的功能。例如,使用者可以用@EnableNacosDiscovery注解来启用Nacos服务发现功能,使用@SentinelResource注解来保护服务的流量和熔断降级等。
Spring Cloud Alibaba还提供了与Spring Cloud相似的编程模型和开发体验,方便使用者将Spring Cloud Alibaba与现有的Spring Cloud应用轻松地集成起来。比方说,可以使用Spring Cloud的Feign客户端来调用Dubbo服务,或者使用Spring Cloud 的 Stream框架来使用RocketMQ等。
Spring Cloud Alibaba这个框架还提供了许多辅助工具和插件。例如,使用者可以使用Alibaba Cloud的扩展来快速部署应用到阿里云服务器,或者使用 Seata 扩展来实现分布式事务处理。
总之,Spring Cloud Alibaba是一个功能强大的分布式微服务框架,可以帮助使用者快速构建基于阿里巴巴中间件的微服务应用。它提供了丰富的组件和工具,方便我们轻松地实现服务注册、发现、负载均衡、流量控制、熔断降级、分布式事务等功能。
使用Spring Cloud Alibaba的优势,我同样梳理了表格,你可以参考一下。-

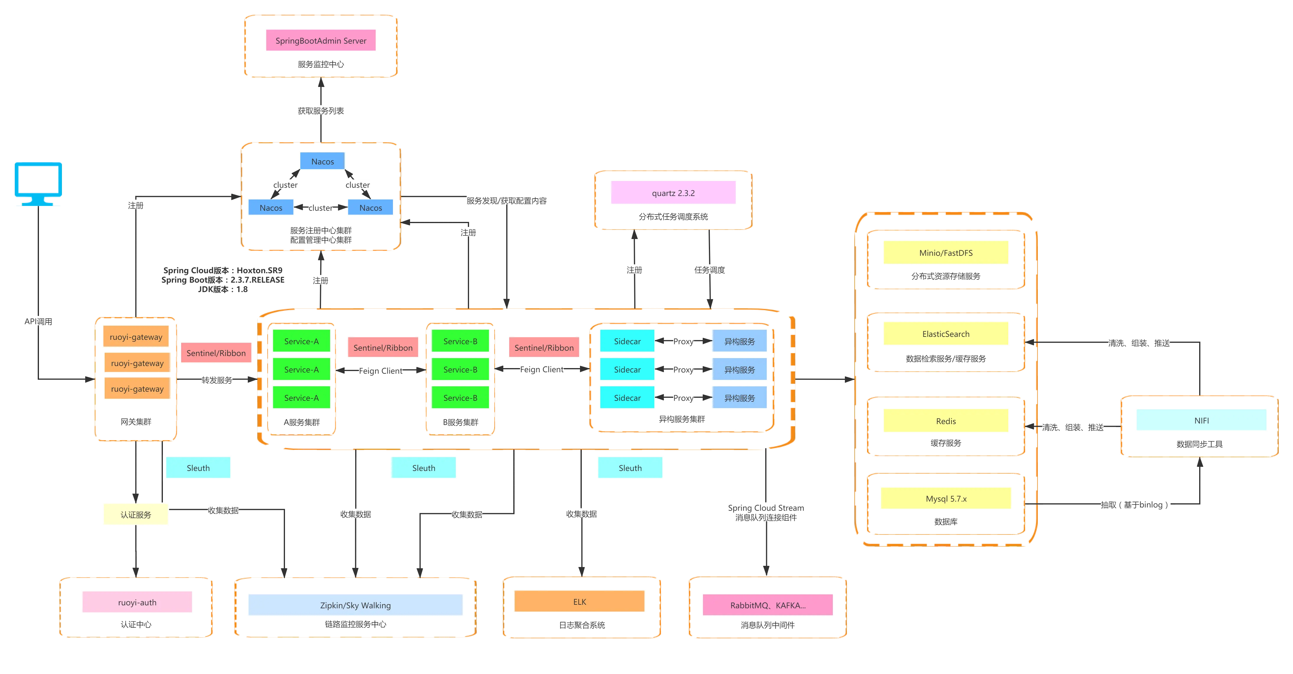
然而正是因为Spring Cloud Alibaba功能太过强大,组件比较多,为了节约搭建微服务脚手架的时间精力,我们选择了RuoYi-Cloud这款脚手架进行二次开发。-

上图来自 RuoYi-Cloud 官网,RuoYi-Cloud是一套基于Spring Cloud Alibaba 的企业级快速开发脚手架,你会在里面发现很多经典技术的组合(Spring Boot、Spring Cloud Alibaba、Vue、Element)。
RuoYi-Cloud功能十分强大,非常适合我们专注于业务进行SaaS应用开发。里面内置了很多开箱即用的模块,比如系统参数、日志管理、菜单及按钮授权、数据权限、部门管理、角色用户、代码生成等等。此外,它还支持在线定时任务的配置和集群部署以及多数据源的管理。
前面聊到的这些技术具体怎么落地应用呢?我们接着往下看。
SCRM(Social Customer Relationship Management)系统是一种分布式智能的软件即服务(SaaS)应用,旨在帮助企业管理和提升客户关系。
SCRM 系统通常涵盖跨越多个渠道的客户互动,如电子邮件、IM、社交媒体、网站、移动应用等。这些互动可以是实时的,也可以是异步的,因为面向的用户量比较大、业务逻辑比较复杂,所以比较适合使用分布式微服务架构进行设计。
而LinkWeChat则是一款基于企业微信的开源 SCRM 系统,是我参与设计与开发的。它比较适合作为分布式微服务架构在业务中落地实践的学习案例,这里也简单分享一下。
LinkWeChat项目基于 RuoYi-Cloud 后台开发框架,这离不开RuoYi-Cloud 的开源。
前后端的技术栈你可以对照表格简单了解一下。

这里也简单列了一下这个项目的结构。首先是前端结构。
├── linkwe-pc // 后台项目
├── linkwe-mobile // 移动端项目包含移动工作台、任务宝、群裂变等H5)
然后是后端结构。
├── linkwe-api // 系统业务接口模块
├── linkwe-auth // 角色权限部门用户认证等模块
├── linkwe-common // 公共组件模块
├── linkwe-fileservice // 文件服务模块
├── linkwe-framework // 框架配置
├── linkwe-gateway // 网关服务
├── linkwe-scheduler // 定时任务相关模块
├── linkwe-service // 系统service层抽取,与数据库相关交互
├── linkwe-wecome // 企微接口实现
├── linkwe-wx-api // 系统中设计微信公众号相关接口模块
大概了解了这个项目,怎么启动它呢?
首先,你需要按照加餐03的步骤安装好docker和docker-compose。然后,创建目录并拉取代码。
mkdir link-wechat && cd link-wechat
git clone https://gitee.com/LinkWeChat/link-wechat
git clone https://gitee.com/LinkWeChat/link-we-chat-front
git clone https://gitee.com/LinkWeChat_admin/linkwechat-docker
接下来开始打包文件。
# 服务端打包
cd link-wechat
# 重要
cp ../docker-compose/bootstrap.yml config/run/bootstrap.yml
mvn clean package
# pc前端
cd link-we-chat-front/linkwe-pc
yarn install
yarn build
# mobile前端
cd link-we-chat-front/linkwe-mobile
yarn install
yarn build
然后,还需要修改配置和SQL。
sql文件
没有变动不需要操作,有需要就加到mysql/db文件夹内
增加nacos配置文件
默认已添加到 mysql/db/config.sql
增加xxl-job配置文件
默认已添加
然后打开linkwechat-docker目录依次运行。这样,LinkWechat项目就启动起来啦。
# 拷贝指定文件到对应目录
sh copy.sh
# 启动基础模块
sh deploy.sh base
# 启动项目其他模块
sh deploy.sh modules
这节课我们学到了在之前的IaaS、PaaS的架构思路的基础上是如何演进出分布式微服务技术,来为智能SaaS应用提供支撑的。
作为一个开源的工业级SaaS应用,这个项目可以帮助你初步了解一款分布式SaaS产品是如何设计开发,并通过微服务架构落地的。如果学完这节课之后还觉得意犹未尽,想要进一步学习分布式、微服务和智能SaaS产品方面的业务经验,欢迎加入 LinkWechat项目,一起共同建设。
到这里,我们的技术雷达加餐就结束了。恭喜你学完全部内容,也期待你在留言区和我交流互动。
© 2019 - 2023 Liangliang Lee. Powered by gin and hexo-theme-book.